主治医师考试报名超全指南!从条件解读到流程实操,一篇搞定!
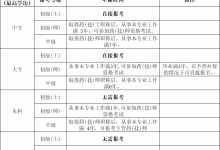
基本报考条件(需执业医师注册后):✅ 标配路径(无需规培证):- 🎓 具备大学本科学历或学士学位,注册后从事医疗执业活动满 4年。- 🎓 具备大专学历,注册后从...
基本报考条件(需执业医师注册后):✅ 标配路径(无需规培证):- 🎓 具备大学本科学历或学士学位,注册后从事医疗执业活动满 4年。- 🎓 具备大专学历,注册后从...
医师职称考试评审是卫生专业技术人员职称晋升的重要环节
2025年主治医师职称考试报名条件 凡符合《人力资源和社会保障部 国家卫生健康委 国家中医药局关于深化卫生专业技术人员职称制度改革的指导意见》(人社部发〔20...
2025年卫生专业技术资格考试大纲已公布,已经为大家下载解压整理完毕,大家记得参考新大纲内容安排复习! 考试时间2025年4月12、13、19、20日网报时间...
2024年卫生高级职称考试安排,这个月有多个省份开始2024年卫生系列高级职称专业技术资格考试的报名开通!小编为大家整理了主要信息,一起来看一下吧~其他地区的考...
2024年卫生专业技术资格考试报名步骤如下: 登录国家卫生健康委人才交流服务中心网,点击“参加考试”。 注册账号:注册个人账号,填写个人信息,如姓名...
具有大学本科及以上学历或学士及以上学位,受聘担任主治医师职务满5年。 具备执业医师资格,并经过法定程序注册。 具有强烈的事业心和责任感,爱岗敬业,具有良好的职业...
以下是一些副主任医师副高职称评审条件供您参考: 学历及从业经历:本科或硕士毕业获得中级职称后五年各项条件合格可以评副主任医师,博士毕业中级职称后三年可以评副主...